图知网
搜索
首页
热门推荐
图片分类
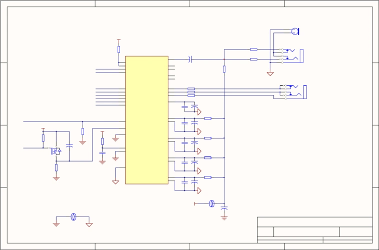
lan8720a移植笔记
下载原图
相关图片
lan8720原理图
lan8720a驱动异常
lan8742替换lan8720
lan8720部分的原理图:rv1108部分的原理图:实际项目中硬件的连接:lan
bw-lpc1788-lan8720
lan8720 通讯问题
为你推荐
中饰演男一号"徐子豪"的男星张倬闻曝光了最新时尚写真
清汤牛腩_牛腩_美食_牛肉_萝卜_美食_美食展示_普通美食展示
梦幻紫色头像女生唯美高清好看的动漫女头可爱仙气紫色图片
祈祷祈福少女祝福孔明灯背景矢量插画
happy 4 year old my boys~ 真不敢相信轉眼飛翔已經四歲,想起剛出生
关晓彤直播脸部形变遭整容乌龙是滤镜的锅还是发型不配合
周小飞时尚芭莎黑白写真灵动飘逸尽显侠女风骨
你从未认清的"阴暗面",美色当前别却步